金融科技产品到底是什么?
金融科技产品(FinTech Product)是指利用互联网、大数据、人工智能、区块链等前沿技术,为个人或机构提供金融服务的数字化解决方案。它既可以是手机里的一个App,也可以是银行后台的一套风控系统,核心目的是降低交易成本、提升效率、优化用户体验。

(图片来源 *** ,侵删)
金融科技产品有哪些常见类型?
按照功能场景,可划分为以下五大类:
- 支付与清算类:如支付宝、微信支付、跨境汇款工具Wise;
- 数字信贷类:如花呗、微粒贷、企业供应链金融平台;
- 财富管理类:如蚂蚁财富、天天基金、Robo-Advisor智能投顾;
- 保险科技类:如众安在线、UBI车险、智能理赔系统;
- 区块链与加密资产类:如数字人民币钱包、去中心化交易所Uniswap。
金融科技产品与传统金融工具有何区别?
自问:同样是贷款,银行网点和线上App差异在哪?
自答:金融科技产品把“面签、纸质合同、人工审批”压缩到“人脸识别、电子签章、算法秒批”,时间从3天缩短到3分钟,成本下降70%以上。
底层技术如何支撑这些产品?
- 大数据风控:通过电商、社交、运营商等多维数据建模,预测违约概率;
- 云计算:弹性扩容支持双11峰值交易,每秒百万级并发;
- 人工智能:智能 *** 解决80%常见问题,RPA机器人替代人工对账;
- 区块链:不可篡改账本用于跨境支付、贸易融资溯源。
用户最关心的三大疑问
1. 资金安全吗?
金融科技公司需持牌经营,支付机构受央行《非银支付条例》监管,网贷平台需地方金融局备案。资金通常由银行存管,平台无法触碰。
2. 个人信息会不会泄露?
采用国密算法加密传输,敏感字段脱敏存储;用户可一键关闭个性化推荐,符合《个人信息保护法》要求。
3. 收益是否比银行理财更高?
数字理财产品的底层资产多为货币基金或债券基金,收益与市场利率挂钩,高于活期但低于信托私募,需关注风险等级R1-R5。

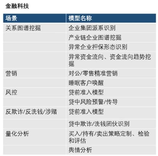
(图片来源 *** ,侵删)
企业如何挑选金融科技产品?
| 评估维度 | 关键指标 | 权重 |
|---|---|---|
| 合规性 | 是否持牌、备案编号 | 30% |
| 技术稳定性 | 系统可用性≥99.9% | 25% |
| 场景匹配度 | API接口是否覆盖企业业务流 | 20% |
| 费率 | 交易佣金、SaaS订阅费 | 15% |
| 客户成功服务 | 7×24小时技术支持 | 10% |
未来五年金融科技产品将走向何方?
开放银行将成标配,账户、支付、风控能力以API形式输出给电商、车企、政务平台;嵌入式金融让用户在购车、装修、旅游场景中“无感知”获得贷款或保险;监管科技(RegTech)通过实时数据报送,把合规成本再降50%。
普通人如何快速上手?
之一步,下载主流持牌App完成实名认证;第二步,小额体验,如用数字钱包充话费、买1元基金;第三步,阅读产品说明书,重点关注资金投向、赎回规则、收费项目。遇到不懂的术语,可在央行官网或银保监会“金融知识普及”专栏查询权威解释。

(图片来源 *** ,侵删)
评论列表