清朝历史目录大全_清朝皇帝顺序及在位时间

新网编辑 5 0

清朝到底有多少位皇帝?他们分别是谁?

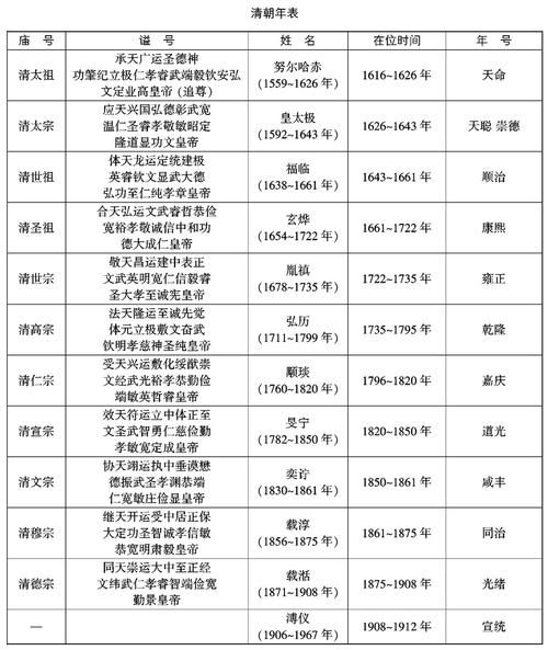
清朝自努尔哈赤建立后金起,至溥仪退位止,共经历十二位君主。若以入关后算起,则为十位皇帝。完整顺序如下:

清朝历史目录大全_清朝皇帝顺序及在位时间
(图片来源 *** ,侵删)
  • 天命汗努尔哈赤(1616—1626)
  • 天聪汗皇太极(1626—1643)
  • 顺治帝福临(1643—1661)
  • 康熙帝玄烨(1661—1722)
  • 雍正帝胤禛(1722—1735)
  • 乾隆帝弘历(1735—1796)
  • 嘉庆帝颙琰(1796—1820)
  • 道光帝旻宁(1820—1850)
  • 咸丰帝奕詝(1850—1861)
  • 同治帝载淳(1861—1874)
  • 光绪帝载湉(1874—1908)
  • 宣统帝溥仪(1908—1912)

清朝皇帝的在位时间为何如此悬殊?

康熙与乾隆分别在位61年与60年,而同治仅13年,咸丰更短至11年。差异原因有三:

  1. 寿命长短:康熙、乾隆长寿,同治、咸丰早逝。
  2. 政治稳定:康乾时期国力强盛,后期内忧外患加剧。
  3. 权力交接:慈禧垂帘听政导致光绪、宣统形同傀儡。

清朝历史目录如何按阶段划分?

1. 后金时期(1616—1636)

努尔哈赤统一女真各部,创八旗制度,奠定建国基础。

2. 清朝建立(1636—1644)

皇太极改国号为“大清”,征服漠南蒙古,为入关铺路。

3. 入主中原(1644—1683)

顺治帝迁都北京,康熙平定三藩之乱台湾郑氏

4. 康乾盛世(1683—1796)

经济繁荣疆域扩张至1300万平方公里,文化成就如《四库全书》。

清朝历史目录大全_清朝皇帝顺序及在位时间
(图片来源 *** ,侵删)

5. 嘉道中衰(1796—1850)

白莲教起义耗空国库,闭关锁国导致技术落后。

6. 内忧外患(1850—1912)

*** 战争、太平天国、甲午战争接连爆发,辛亥革命终结帝制。


清朝历史目录中哪些事件改变了国运?

  • 1644年山海关之战:吴三桂引清兵入关,明朝覆灭。
  • 1689年《尼布楚条约》:首次以国际法划定东北边界。
  • 1842年《南京条约》:割让香港,开启百年屈辱
  • 1861年辛酉政变:慈禧掌权,影响晚清47年
  • 1911年武昌起义:各省响应,宣统退位。

如何利用清朝历史目录做深度研究?

研究者常按编年体纪传体专题史三种方式梳理:

  1. 编年体:以《清实录》为核心,逐年对照起居注朱批奏折
  2. 纪传体:参考《清史稿》本纪、列传,结合地方志补全细节。
  3. 专题史:如边疆史、经济史,需交叉比对满文老档外国传教士记录

清朝历史目录的冷门知识点

多数人忽略的细节:

  • 顺治曾计划禅位:因董鄂妃之死欲出家,被孝庄阻止。
  • 雍正死因成谜:吕四娘刺杀说、丹药中毒说并存。
  • 乾隆是首位“太上皇”:禅位嘉庆后仍掌实权3年
  • 道光穿补丁龙袍:实际补丁价值比新衣更贵,象征性节俭。
  • 溥仪会英语:师从庄士敦,能用英语演讲《我的前半生》

清朝历史目录对现代SEO的启示

以“清朝皇帝顺序”为例,优化策略:

清朝历史目录大全_清朝皇帝顺序及在位时间
(图片来源 *** ,侵删)
  1. 关键词布局:标题含“清朝皇帝顺序及在位时间”,正文自然嵌入“努尔哈赤到溥仪”
  2. 内容深度:回答“同治为何早逝”等长尾问题,提升用户停留时长
  3. 结构化数据:用表格列出年号、庙号、在位时间,便于搜索引擎抓取。

  • 评论列表

留言评论