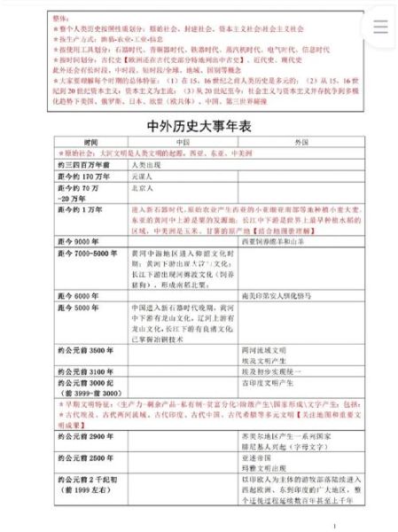
为什么需要一份“历史大事表大全”?
信息爆炸时代,**时间线混乱**是更大痛点。学生写论文、职场做汇报、自媒体找选题,都需要一条**清晰可检索**的主轴。历史大事表大全把**政治、科技、文化、战争**四大维度整合成一张网,让“公元前221年”不再只是数字,而是**秦统一度量衡**的里程碑。

怎样判断“关键节点”而非流水账?
自问:这条记录是否**改变了后续百年走向**?满足以下任一即可入选:
- 制度创新:如英国《大 *** 》限制王权,现代法治雏形
- 技术跃迁:古登堡印刷机让知识成本骤降90%
- 人口迁徙:匈奴西迁引发欧洲民族大洗牌
- 思想爆炸:百家争鸣奠定东亚伦理底色
不满足?删掉。大事表不是年表,而是**人类选择的十字路口**。
四大维度时间轴速览
政治权力重构
公元前509年:罗马共和国成立——**贵族议会**取代君主制,西方“共和”概念源头
1789年7月14日:巴士底狱陷落——** *** 在民**写入现代国家基因
1991年12月25日:苏联红旗降落——**冷战两极**变单极,全球化加速

科技范式革命
105年:蔡伦改进造纸——**知识平民化**早于欧洲千年
1769年:瓦特改良蒸汽机——**人力到机械能**的临界点
1969年10月29日:阿帕网之一条信息——**互联网**诞生,信息原子裂变开始
文化思想地震
公元前6世纪:释迦牟尼悟道——**轮回与解脱**挑战婆罗门教
1517年10月31日:马丁·路德贴出《九十五条论纲》——**信仰解释权**从教会到个人

1922年:《荒原》出版——**现代主义**宣告古典叙事终结
战争边界重塑
公元前480年:温泉关战役——**东西方文明**之一次大规模碰撞
1944年6月6日:诺曼底登陆——**第二战场**开辟,纳粹败局已定
1990年8月2日:伊拉克入侵科威特——**地区冲突**牵动全球能源格局
如何30秒定位所需事件?
步骤1:打开电子表格,**冻结首行**设置“年份/地区/领域/影响”四列
步骤2:使用**筛选功能**,勾选“科技”+“1500-1800年”,一秒锁定工业革命
步骤3:右键“影响”列排序,**降序排列**直接看到改变世界的前十事件
进阶:用**正则表达式**搜索“.*革命$”,所有带“革命”后缀的事件自动高亮
常见误区与纠正
误区1:把“某皇帝登基”当关键节点
纠正:除非该登基**伴随制度创新**,如康熙擒鳌拜确立**军机处雏形**
误区2:忽略经济暗线
纠正:1571年马尼拉大帆船航线**开通,白银流入明朝,才是**张居正改革**的财政底气
误区3:过度聚焦欧美
纠正:加入**玛雅文明消失**、**郑和下西洋终止**等事件,才能拼出完整拼图
自制大事表的三个工具
- Timeline *** :开源时间轴,支持多媒体嵌入,适合教学展示
- Notion数据库:关联“人物/地点/影响”多维度,一键生成关系图谱
- Python+pandas:清洗 *** 历史数据,10分钟生成百万级CSV
未来50年可能上榜的新节点
自问:哪些当下事件具备**历史杠杆效应**?
- 2023年ChatGPT用户破亿:或标志**通用人工智能**元年
- 2026年可控核聚变商用:能源成本趋零,地缘格局重写
- 2035年脑机接口普及:**生物与数字**边界消失
把这些写进你的私人大事表,**未来回望**时你就是记录者。
评论列表