中华历史朝代顺序到底怎么记?
很多人背朝代歌却仍旧混淆,其实抓住三条主线就能秒懂:黄河—长江—珠江三大流域的交替崛起、草原—中原—海洋三重力量的循环博弈、贵族—士人—平民三种阶层的权力更迭。

(图片来源 *** ,侵删)
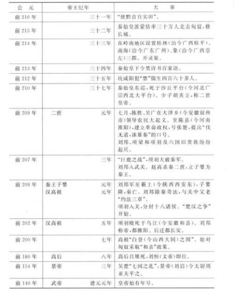
一张极简时间轴:从三皇五帝到清末
- 传说时代:三皇五帝并非实指八人,而是八个部族联盟的代号。
- 夏商周:夏朝考古仍在确认,商朝甲骨文把中国有文字史推到约公元前1300年,周朝分封制奠定“中国”概念。
- 秦汉:秦首次完成书同文、车同轨;汉把“汉族”身份写进基因。
- 三国两晋南北朝:不是简单乱局,而是草原与农耕之一次大规模混血。
- 隋唐:科举制打破门阀,大运河把南北经济连成一体。
- 五代十国宋辽金夏:多政权并列,纸币、火药、指南针三项发明井喷。
- 元明清:草原帝国(元)、农民帝国(明)、多民族帝国(清)三幕大戏。
中华历史重要事件如何影响今天?
1. 秦始皇统一度量衡:今天快递包邮的隐形功臣
没有秦的“一尺等于23.1厘米”,后世各地尺寸各异,物流成本将高到无法包邮。
2. 张骞凿空西域:一带一路两千年前的预演
张骞带回的葡萄、苜蓿、胡麻,不仅丰富了餐桌,更把中原与欧亚连成一张贸易网。
3. 安史之乱:经济重心南移的转折点
战乱让北方精英举族南迁,江南从此成为“天下粮仓”,至今长三角仍是经济发动机。
4. 澶渊之盟:用“压岁钱”买和平的最早范例
宋每年给辽十万两银、二十万匹绢,折合今天不到三亿人民币,却换来120年边境无大战。
5. 郑和七下西洋:为何没有殖民一寸土地?
答案藏在明朝财政结构:宝船耗资巨大却带不回硬通货,文官集团一算账,立刻叫停。

(图片来源 *** ,侵删)
容易被误读的三件小事
焚书坑儒烧掉了什么?
官方档案、诸子百家副本确实被焚,但医药、卜筮、种树之书不在禁毁之列;坑的“儒”多为方士,并非全是孔门弟子。
闭关锁国始于清朝吗?
明朝嘉靖年间的“倭寇”海禁就已锁到片板不许下海,清朝只是沿用了旧政策并加严。
康乾盛世真的“盛世”吗?
人口破三亿,却发生大小民变一百多次;GDP总量高,人均却低于晚明。
如何快速定位一个历史事件?
自问自答三步法:
- 先问“发生在哪个流域?”——黄河多战乱,长江多经济,珠江多外贸。
- 再问“主导力量是谁?”——草原骑兵、中原步兵还是海洋水师。
- 最后问“谁掌握话语权?”——贵族靠血统,士人靠科举,平民靠起义。
以甲午战争为例:战场在渤海(黄河出海口),主导力量是海洋舰队,话语权却掌握在科举出身的北洋士人手中,于是败局成了制度转型的导火索。

(图片来源 *** ,侵删)
给普通人的三条实用建议
- 读地图而非只读文字:把《中国历史地图集》翻开,对照地形看王朝兴衰,立刻明白为何“得关中者得天下”。
- 用经济学视角看战争:一场战役的胜负,往往取决于后勤半径与白银流向。
- 把历史人物当“产品经理”:商鞅、王安石、张居正,本质都是在做国家操作系统升级。
延伸思考:如果历史有“复盘”键
假设南宋与蒙古议和成功,江南模式提前五百年成为东亚主流,今天的普通话可能更接近吴语;如果明末开放海禁,世界贸易中心或许移至杭州湾而非伦敦。历史没有如果,但每一次回望,都是为下一次选择积蓄经验。
评论列表