为什么“历史大题答案大全”不等于死记硬背?
拿到厚厚一本“历史大题答案大全”,很多同学之一反应是“背就完了”。但**背得越多,忘得越快**,原因在于:

- 没有建立时间轴,事件孤立存在;
- 只记结论,忽视材料与史实的对应;
- 缺乏答题模板,背了也不会用。
自问自答:怎样把“大全”变成自己的得分工具?
答:**先拆框架,再填细节,最后练迁移**。
拆解框架:用“三段式”把大题答案压缩成一页纸
任何一道历史大题,答案都可以拆成三段:
- 背景段:政治、经济、思想三条线各一句话;
- 过程段:时间+主体+关键动词,例如“1898年光绪帝在维新派推动下颁布《定国是诏》”;
- 影响段:对内、对外、长远各一句,形成“三点闭环”。
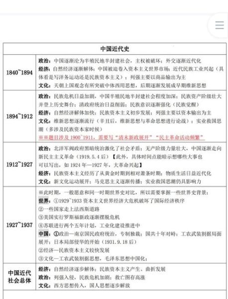
示例:辛亥革命
背景:民族危机加深(政治)、民族资本主义初步发展(经济)、民主共和思想传播(思想)。
过程:1911年10月10日武昌起义爆发,各省纷纷响应,1912年中华民国成立。
影响:结束两千年帝制(对内)、打击列强侵略势力(对外)、为近代化扫清障碍(长远)。
高效背诵:把“段落”变成“口诀”
口诀法不是幼稚,而是**压缩信息+触发回忆**。
1. 背景口诀:政经思
把“政治、经济、思想”缩写成“政经思”,每背一道题先默念这三个字,再补具体内容。

2. 过程口诀:时主事
时间+主体+事件,例如“191 *** 生五四”对应“1919年学生发起五四运动”。
3. 影响口诀:内外远
先背“对内、对外、长远”,再填关键词,防止漏点。
自问自答:口诀会不会限制思维?
答:口诀只是“索引”,真正答题时仍需结合材料灵活展开。
迁移训练:用同一套模板答不同题型
把“背景—过程—影响”模板迁移到以下三种常见题型:
1. 原因类
把“背景段”扩展成两段:根本原因(经济)、直接原因(政治事件)。

2. 评价类
在“影响段”后加“局限”:时代局限、阶级局限、认识局限。
3. 比较类
用双轴表格:横向列“背景、过程、影响”,纵向列A事件、B事件,一目了然。
示例:比较洋务运动与明治维新
| 洋务运动 | 明治维新 | |
|---|---|---|
| 背景 | 内忧外患,维护清朝统治 | 民族危机,推翻幕府 |
| 过程 | 官办企业,技术引进 | 全面改革,制度创新 |
| 影响 | 近代化起步,失败 | 走上资本主义道路 |
常见误区:90%的同学踩过的三个坑
- 误区一:逐字背诵“标准答案”。
纠正:阅卷老师看的是“关键词+逻辑”,同义表达即可得分。 - 误区二:忽视材料原文。
纠正:先划材料中的时间、主体、形容词,再与背诵模板对接。 - 误区三:不练限时写。
纠正:一道大题控制在12分钟,写前2分钟列提纲,后10分钟成文。
实战演练:一道高考真题的拆解示范
题目:根据材料,说明宋代商业发展的表现及影响。
之一步:划材料
材料中出现“交子、市舶司、夜市、草市”四个关键词。
第二步:套模板
背景:农业手工业发展(经济)、 *** 放松商业限制(政治)。
过程:北宋四川出现世界最早纸币“交子”;南宋海外贸易兴盛,设市舶司;城市打破坊市界限,夜市、草市普遍。
影响:促进商品经济繁荣(对内)、增加 *** 财政收入(对内)、推动海外贸易发展(对外)。
第三步:成文
宋代农业手工业进步, *** 放宽商业政策,推动商业发展。表现:四川地区出现世界最早纸币“交子”,便利交易;海外贸易兴盛,南宋设市舶司管理;城市打破坊市界限,夜市、草市普遍,商业活动突破时空限制。上述变化促进商品经济繁荣,增加 *** 财政收入,并推动海外贸易进一步扩大。
进阶技巧:如何把“答案大全”升级为“个人素材库”
1. 建立电子表格:列“事件、时间、背景、过程、影响、关键词、易错点”。
2. 每周复盘:用10分钟默写三条口诀,发现遗忘立即回表查找。
3. 错题归档:把月考、周测中失分的大题剪贴进表格,标注失分原因,下次考前只看这一栏。
考前7天冲刺计划
Day1-Day3:按朝代过一遍“背景—过程—影响”口诀;
Day4-Day5:限时训练近5年高考大题,每做完一套立刻对照“答案大全”补缺口;
Day6:把错题表格再过一遍;
Day7:只看口诀和错题,不再刷新题,保持手感即可。
自问自答:最后一周还能提分吗?
答:能。**把“答案大全”读薄,把错题本读厚**,每纠正一个漏洞,考场就多一分把握。
评论列表